beat365官方网站
今天是:
学校主页
|
设为首页
|
加入收藏
首页
学院概况
党建思政
专业建设
电子信息工程
物联网工程
网络工程
软件工程
数据科学与大数据技术
物联网技术
计算机网络技术
软件技术
人工智能
师资队伍
师德师风
教学管理
教改科研
团学工作
第二课堂
养成教育
学院风采
首页
学院动态
通知公告
学院动态
当前位置:
首页
>>
学院动态
>> 正文
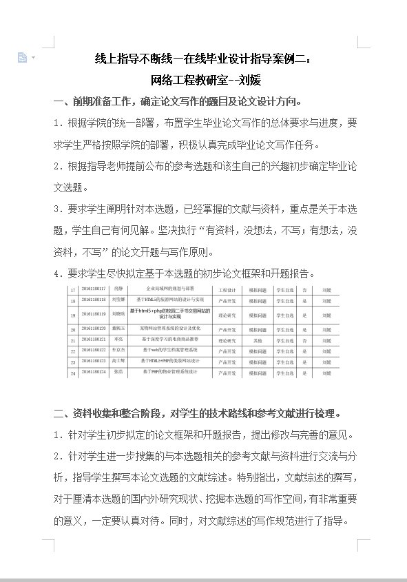
线上指导不断线—在线毕业设计指导
发布日期:2020-04-13
上一条:
电子beat365官方网站开展2019-2020学年第一学期期末考核材料自查工作
下一条:
电子beat365官方网站检查督导疫情防控工作